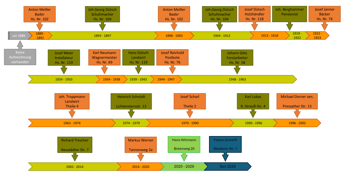
Unsere Vorsitzenden:

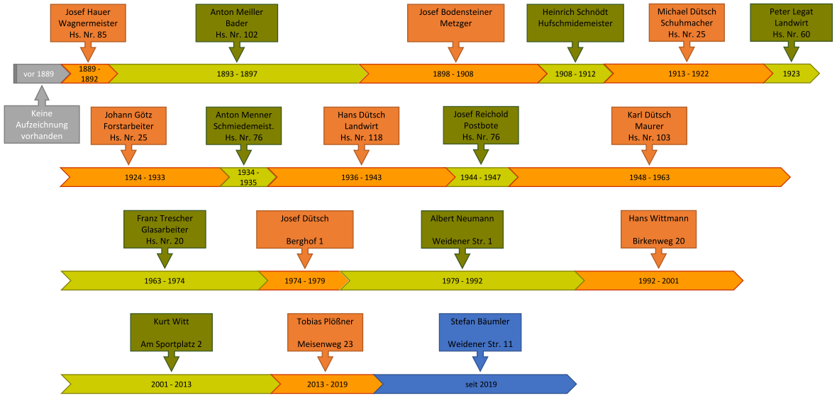
Unsere Kommandanten:

Unsere Vereinschronik:
21.10.2023
1. Leistungsabzeichen für Atemschutz in Gold wird in Amberg abgelegt
2023
Die FFW Parkstein wird 150 Jahre alt
Der Verein hat 291 Mitglieder


10.08.2019
B4 Brand Lagerhalle direkt neben dem Feuerwehrhaus.
Bei der Anfahrt steht die Halle bereits in Vollbrand. Durch eine Riegelstellung wird zunächst das Feuerwehrhaus abgeschirmt. Trotz des schnellen Eingreifens der Kameraden aus Neustadt, Meerbodenreuth, Hammerles, Altenstadt, Schwarzenbach, Friedersreuth, Kirchendemenreuth, Lanz, Mantel und Altendorf/Riggau brennt die Lagerhalle vollständig ab. Am Feuerwehrhaus entstand ebenfalls ein Brandschaden


06.04.2019
Start der Kinderfeuerwehr Parkstein
Im September findet das Gründungsfest statt.
27.04.2018
B4 Waldbrand im Standortübungsplatz.
Am Truppenübungsplatz Brandweiher in Weiden ist ein Waldbrand ausgebrochen, durch starken Wind breiteten sich die Flammen rasant im trockenen Unterholz aus.
Quelle: Oberpfalz Aktuell
10.03.2018
Gefahrstoffeinsatz – Galvanikbecken brennt.
Bei einem Parksteiner Betrieb hat eine Galvanisierungswanne mit verschiedene Chemikalien gebrannt. Ein Sicherheitsdienstmitarbeiter konnte den Schmorbrand mittels Feuerlöscher ablöschen. Aufgrund der starken Rauchentwicklung, verständigte er die ILS Nordoberpfalz. Die Feuerwehren aus der Umgebung, BRK, Notarzt und der Gefahrguttrupp der Feuerwehr Weiden waren im Einsatz.

16.08.2017
100. Leistungsprüfung „Gruppe im Löscheinsatz“ wird abgelegt
18.03.2017
1. Teilnahme am Leistungswettbewerb Atemschutz in Hemau mit 3 Trupps.
06.06. – 07.06.2015
Fahrzeugsegnung des Tanklöschfahrzeugs TLF3000 und Segnung des neuen Feuerwehrhauses.

September 2014
Umzug in das neue Feuerwehrhaus, im Lindach.

22.04.2014
Brand einer Maschinenhalle in der Theile.
Bei eintreffen stand die Halle bereits in Vollbrand. Zusammen mit den Kameraden aus Neustadt, Meerbodenreuth, Hammerles, Altenstadt, Schwarzenbach und Weiden konnte der eng angebaute Stahl und das Wohngebäude gehalten werden. Die Maschinenhalle brannte vollständig ab.

07.07.2013
Schwerer Verkehrunfall auf der B470 Richtung Weiden.
Juni 2013
Katastrophenschutzeinsatz in Fischerdorf (Deggendorf). Nach einem Deichbruch der Donau ist der Ortsteil Fischerdorf nahezu vorständig Überschwemmt. Mit dem Hilfeleistungskontingent „Ölwehr“ aus dem Landkreis Neustadt ist auch das Mehrzwegfahrzeug aus Parkstein im Einsatz. Aufgabe bestand darin das ausgelaufene Heizöl aus den überfluteten Kellern zu beseitigen.
09.09.2010
Schwerer Verkehrunfall auf der Ortsverbindungsstraße Parkstein Weiden. Mehrere Personen verletzt und in den Fahrzeugen eingeklemmt. Zwei Rettungshubschrauber sind im Einsatz.
30.01.2010
Wohnhausbrand in der Neustädter Straße in Parkstein. Mehrere Feuerwehren aus der Umgebung unterstützen bei den Löscharbeiten. Der Brand wurde durch den Vorstand entdeckt und gemeldet.

März 2009
Abholung des neuen Mehrzweckfahrzeugs MZF von der Firma Furtner & Ammer aus Landau an der Isar.

1998
Die FFW Parkstein wird 125 Jahre alt.
Der Verein hat 197 Mitglieder.
Zur Chronik von 1873 – 1998
24.05.1997
Teilnahme der Jugend am Bezirksausscheid in Neumarkt.
November 1996
Großbrand in Altenstadt/WN. Parkstein leistete Löschhilfe.

21.08.1996
Großbrand in der Grünthal. Ein Großeinsatz von 7 Feuerwehren verhindert ein Übergreifen auf die angrenzenden Wohnanlagen. Auch alle Tiere konnten gerettet werden. Bei diesem Einsatz gab es drei Verletzte.
Juli 1996
Funkwecker wurden angeschafft.
09.09.1995
Die erste Deutsche Jugendspange wurde durchgeführt.
01.06.1995
Ein Gewitter verursachte den Brand der Fischerhütte von A.B. in Oed. Das Feuer konnte schnell gelöscht werden.
20.01.1995
Verkehrsunfall mit 7 zum Teil schwer verletzten Personen. Ein PKW fuhr in eine Gruppe Jugendlicher, die sich auf einer Nachtwanderung befanden. Die Feuerwehr sperrte die Unfallstelle und beleuchtete sie.
07.08.1994
Mehrere Unwettereinsätze in Parkstein und Altenstadt. Ein Gewittersturm legte ganze Waldstücke flach. Die Spuren sind noch heute erkennbar.
23.07.1994
Jugendwettkampf in Pleystein. 51 teilnehmende Mannschaften. FFW Parkstein Platz 8 und 14.
07.11.1993
Verkehrsunfall auf der Straße von Parkstein nach Schwand. FFW Neustadt/WN mit Spreizereinsatz.
31.07. – 01.08.1993
120-jähriges Gründungsfest mit Fahrzeugsegnung des neuen Mehrzweckfahrzeugs.
Samstag: Fest im Burghof. Sonntag: Kirchenzug, Festgottesdienst mit Fahrzeugsegnung an der Basaltwand. Den anschließenden Frühschoppen gestaltete die Jugendblaskapelle Parkstein.

12.08.1992
Großbrand bei Firma in Meerbodenreuth. Ein großer Lagerschuppen brannte nieder. Die FFW Parkstein leistete Löschhilfe.
15.06.1991
Wettkampf der Jugend in Sulzbach-Rosenberg.
26.08.1990
Schwerer Verkehrsunfall auf der Straße von Parkstein nach Weiden. 2 Todesopfer. Die FFW Parkstein leistete Aufräumarbeiten.
25.01. – 28.02.1990
9 Unwettereinsätze. Stürme und Regenfälle verursachten große Schäden. Umgestürzte Bäume mussten weggeräumt und volle Keller leergepumpt werden.
30.09.1989
Kreisjugendfeuerwehrtag in Pressath. Von 50 Gruppen wurden Platz 2 und 22 belegt.

27.07.1989
Holzstoßbrand direkt am Wohnhaus. Das Feuer konnte rasch gelöscht werden. Wohnhaus gerettet.
21.03.1989
Wohnhausbrand bei S.R., Erlenweg, Parkstein. Nur mit schwerem Atemschutz konnte das Feuer unter Kontrolle gebracht werden. Es waren 8 Atemschutzträger und 6 Feuerwehren im Einsatz.
23.08.1988
Holzschuppenbrand bei S.F. im Ortskern von Parkstein. Das Feuer konnte rasch gelöscht und somit das Wohnhaus gerettet werden.
August 1988
3 Brände an Weiheranlagen in der Oed. In allen 3 Fällen konnte rasch geholfen werden.
12.08.1988
Ein Gewitter hatte zur gleichen Zeit 2 landwirtschaftliche Anwesen in Kirchendemenreuth und Glasern in Schutt und Asche gelegt. Die FFW Parkstein leistete Löschhilfe.
30.05.1987
Die Jugendgruppe der FFW Parkstein nahm an der Bayernausscheidung in Alzenau teil. Von 59 Mannschaften wurde der 26. Platz belegt.
02.05.1987
Beseitigung einer Ölspur von Troschelhammer bis nach Meerbodenreuth. 5 Feuerwehren waren im Einsatz.
15.03.1986
Verkehrsunfall auf der Straße von Parkstein nach Weiden. Der Unfall fordert ein Todesopfer. Die Feuerwehr leistete Aufräumarbeiten.
18.12.1986
Zimmerbrand bei F., Parkstein Siedlung. Erster Einsatz der neuen Atemschutzgeräte. Wasserschaden kann so vermieden werden.
12.07.1986
Oberpfalzausscheidung in Stamsrieth. Platz 3 für die Jugend aus Parkstein.

28.09.1985
1. Kreisjugendfeuerwehrtag. Von 80 Gruppen erreichte Parkstein Platz 2 und 23.
05.07. – 07.07.1985
Fahrzeugsegnung von LF8 und Mannschaftsfahrzeug VW Bus. Einweihungsfeier des neuen Feuerwehrgerätehauses.

19.04.1985
Das neue LF8 Löschfahrzeug wurde im Werk abgeholt.
10.08.1984
Großer Unwettereinsatz nach starkem Regen. Einige Kellerwohnungen sowie Kellerräume im Gemeindebereich mussten ausgepumpt werden.
August 1984
Umzug vom alten in das neue Feuerwehrhaus.
26.04.1984
Wochenendhaus- und Flächenbrand bei J. B.. Bei der Alarmierung hieß es, Kinder seien im Haus. Gott sei Dank bewahrheitete sich das nicht. Die Wehren Neustadt/WN und Altenstadt/WN wurden nachalarmiert. Parkstein hatte noch keinen Atemschutz.
29.07. – 31.07.1983
110 Jahre FFW Parkstein.
Am Freitag Preisschafkopf im Festzelt. An 58 Tischen wurde gekartet. Samstag Festabend mit Zeltbetrieb und den Waldnaabtaler Musikanten. Sonntag Kirchenzug und Festgottesdienst. Nach dem Frühschoppen leerte sich das Zelt aufgrund sehr starker Hitze. Gegen Abend füllte sich das Zelt und es wurde ein Erfolg.

27.04.1983
Schwerer Verkehrsunfall auf der Straße von Parkstein nach Schwand. Die Wehr aus Neustadt/WN brachte den Rettungsspreizer zum Einsatz. Eine Person verstarb am Unfallort.
22.08.1982
Brand beim Anwesen G. in Schwand. Die Wartungsarbeiten vom letzten Einsatz waren gerade abgeschlossen, als erneut die Sirene zur Brandbekämpfung rief. Das Wirtschaftsgebäude brannte nieder. Das angebaute Wohnhaus konnte, dank des schnellen und effektiven Eingreifens der Schwandner Gruppe gerettet werden. 6 Feuerwehren waren laut Alarmplan am Brandplatz. 4 Personen wurden verletzt.
12.08.1982
Großbrand beim Anwesen M.B., Parkstein-Theile. Ausgelöst durch einen technischen Defekt am Gebläse brannte innerhalb kürzester Zeit die Stallung nieder. Für einige Tiere kam jede Hilfe zu spät. Trotz Wassermangel konnten Wohnhaus und Nebengebäude gerettet werden. Es waren 7 Feuerwehren am Brandplatz. Beim Abtragen des freistehenden Giebels stellte sich die FFW Weiden mit Drehleiter bereit. Anstrengung und Überwindung kostete den Feuerwehrmännern die Beseitigung der Tierkadaver. Der Einsatz dauerte mehrere Tage.

04.08.1982
Großbrand beim Anwesen K.A. in Hammerles. Ein Blitzschlag legte Wirtschaftsgebäude und Stallung in Schutt und Asche. Schwerpunkt unter anderem war die Rettung der vielen Tiere. Es gab 2 verletzte Personen. Wohnhaus und Nebengebäude konnten gerettet werden. Hervorzuheben ist die gute Zusammenarbeit der beiden Wehren Parkstein und Hammerles. Es waren 7 Wehren am Einsatzort.
10.03.1981
Hochwassereinsatz in Schwand. 3 Keller mussten ausgepumpt werden.
August 1981
Baubeginn des neuen Feuerwehrgerätehauses.
20.07.1981
Großbrand in Friedersreuth. Die Schwandner Gruppe leistete Löschhilfe.
11.06.1981
Die Jugendleistungsspange wurde abgelegt.
12.08.1980
Großbrand beim Anwesen B., Hammerles Neumühle. Es brannten die Stallungen nieder. Die Rettung der vielen Tiere (Rinder, Schweine) verlangte große Anstrengungen der Einsatzkräfte. Leider konnten nicht alle Tiere gerettet werden. Dank der guten Zusammenarbeit mit der FFW Hammerles konnten Wohnhaus und einige Nebengebäude gerettet werden.
04.09.1980
Mähdrescherbrand bei J.H. in Schwand. Durch den schnellen Einsatz der Schwandner Gruppe konnte das Übergreifen auf ein Getreidefeld und den Wald verhindert werden.
21.11.1979
Großbrand beim Anwesen J.H., Schwand 1. Stallung und Wirtschaftsgebäude brannten nieder. Dank des schnellen Eingreifens der Schwandner Gruppe mit Gerät für Erstangriff und den neuen Oberflurhydranten konnten Wohnhaus und Nebengebäude gerettet werden. Ebenso wurden alle Tiere gerettet. 7 Feuerwehren waren am Brandplatz.
01.06.1979
Brand der Nebengebäude bei A.B., Parkstein durch Blitzschlag. 6 Feuerwehren konnten das Wohnhaus retten und ein Übergreifen auf das Raiffeisenlagerhaus verhindern. Das Löschfahrzeug der FFW Parkstein war zu dieser Zeit beim Kundendienst und deshalb nicht einsatzbereit.
10.08.1978
Scheunenbrand bei J.H. in Oed. Alle anderen Gebäude konnten gerettet werden.
12.07.1978
Großbrand beim Anwesen D. in Glasern. Die FFW Parkstein leistete Löschhilfe.
19.04.1978
Großbrand in Altenstadt/WN. 2 Bauernhöfe brannten nieder. Die FFW Parkstein leistete Löschhilfe.
28.06.1977
Großbrand beim Anwesen E.Z. in Oed. Zu dieser Zeit war die Parksteiner Wehr noch nicht mit Funkgeräten ausgerüstet, so dass es Schwierigkeiten bei der Alarmierung gab. Es waren nur die Wehren Parkstein und Hammerles am Brandort. Trotzdem konnten Wohnhaus und der angrenzende Wald vor den wütenden Flammen geschützt werden. Es mussten mehrere Tiere notgeschlachtet werden.
20.06.1977
Brand in einer Maschinenhalle bei R. in Oed. Das Feuer konnte auf den Entstehungsort beschränkt werden.
13.10.1973
Großbrand beim Anwesen A.H., Schwand 8. Am Samstagabend brannten aus ungeklärten Gründen Stallungen sowie Wirtschaftsgebäude nieder. 7 Feuerwehren verhinderten das Übergreifen auf Wohnhaus, Nebengebäude und Nachbarhaus.
01.07.1973
100-jähriges Gründungsjubiläum mit Fahnenweihe.
Der Verein hat 115 Mitglieder. Die Patenschaft für dieses Fest hat die Stadt Weiden übernommen. Patenkind war die FFW Hammerles und Kirchendemenreuth.

1972
Die FFW Schwand wurde im Zuge der Gebietsreform aufgelöst. Die Aktiven wurden als eigene Gruppe in die Parksteiner Wehr übernommen. Ausrüstungsgeräte und Feuerwehrhaus wurden ebenfalls übergeben. Das Feuerwehrhaus mit seinem Schlauchturm wird heute noch genutzt.
12.03.1971
Das erste Leistungsabzeichen in Gold wurde abgelegt.
07.03.1967
Großbrand beim Anwesen J.H., Schwand Nr. 2. Alle Wirtschaftsgebäude brannten bis auf die Grundmauern nieder. Dank der zahlreichen Wehren konnte wegen der zusammenhängenden Bauweise in Schwand eine Katastrophe verhindert werden. Erster größerer Einsatz mit dem neuen Löschfahrzeug.
27.02.1967
Der Brand beim Anwesen Nr. 51 1/2 (M.), Parkstein konnte Dank des schnellen Einsatzes mit dem neuen Fahrzeug im Keim erstickt werden.
18.12.1966
Weihe der neuen Tragkraftspritzenfahrzeuges mit TS8/8. Lieferfirma Paul Ludwig aus Bayreuth.
15.02.1966
Bergungseinsatz: Der Löschweiher musste leergepumpt werden. Ein ertrunkener Rentner (J.H.) wurde geborgen.
13.01.1966
Brand einer Räucherkammer auf dem Dachboden des H.-Hofes, Parkstein Nr. 114. Durch gezielten und schnellen Einsatz wurde der Brand unter Kontrolle gebracht.
25.06.1965
Brand bei A.R., Parkstein Nr. 100. Ein Raub der Flammen wurde eine landwirtschaftliche Scheune mit Ernte bei der Selbstentzündung eines Häckselgebläses. Gute Wasserversorgung und das schnelle Eingreifen der Parksteiner Wehr verhinderten Schlimmeres.
05.12.1964
Großer Ehrungsabend. Geehrt wurden für Vereinszugehörigkeit und aktive Dienstzeit. Die ersten Leistungsabzeichen wurden verliehen.

24.09.1963
Brand bei A.M. Parkstein-Theile. Die Wirtschaftsgebäude fielen dem Feuer zum Opfer. Dank der Wasserversorgung (Hydrant – im Bau befindliche Wasserleitung), Brandschutzmauer und dem Einsatz zahlreicher Wehren konnten das Wohnhaus, ein Großteil der Maschinen sowie das Stallvieh gerettet werden.
21.09.1961
Brand beim Anwesen J.S., Hagen Nr. 2. Die Ernte und alle Wirtschaftsgebäude wurden innerhalb kürzester Zeit ein Raub der Flammen. Dank der Wehren Hammerles, Parkstein, Schwand, Altenparkstein, Neustadt/WN, Schwarzenbach und Riggau konnte das Wohnhaus und Stallvieh gerettet werden.
03.09.1961
Brand beim Anwesen H.D., Parkstein Nr. 118. Der mit Erntevorräten gefüllte Bau, Stall und landwirtschaftliche Maschinen wurden ein Raub der Flammen. Das Wohnhaus konnte gerettet werden.
22.02.1958
Großbrand beim Anwesen J.R., Oed Nr. 8. Wegen Schneeverwehungen, Wind und Wassermangel brannten Wirtschaftsgebäude und Wohnhaus bis auf die Grundmauern ab. Eine bettlägerige Frau und das Stallvieh wurden gerettet. Im Einsatz waren die Wehren aus Parkstein, Hammerles, Schwand und Neustadt/WN.
18.11.1953
Großbrand bei A.M., Parkstein. Scheune und Wohnhaus brannten bis auf die Grundmauern nieder. Die Wehr aus Weiden leistete mit 3 Fahrzeugen Löschhilfe.
09.09.1953
Brand der landwirtschaftlichen Nebengebäude bei A.S., Scharlmühle. Wohnhaus und Sägewerk wurden Dank der Feuerwehren aus Hammerles, Parkstein, Weiden, Neustadt/WN, Altenstadt/WN und Schwand gerettet.
20.10.1949
80-jähriges Gründungsjubiläum.
Festgottesdienst mit Kirchenzug und Festdamen. Das Fest wurde im Garten von Janner abgehalten.

1952
Die FFW Schwand wird gegründet. Schwand war zur damaligen Zeit eine eigene Gemeinde.
20.10.1949
Großbrand durch Selbstentzündung einer gelagerten Waldstreu bei J.B., Parkstein 115 (Bürgermeister). Fahrzeuge mit Dreschwagen und die gesamte Ernte wurden ein Raub der Flammen.
Juli 1949
Brand des landwirtschaftlichen Anwesen von J.D., Oed Nr. 12 während des sonntäglichen Gottesdienst.
19.04.1945
Parkstein bleibt vom Krieg nicht verschont. Ein Tiefflieger setzte mehrere Anwesen mit Wohnhäusern in Brand. Alle Nachbarwehren und Neustadt/WN kämpften mit der Ortsfeuerwehr Parkstein gegen ein Flammenmeer.
1939
Anschaffung der ersten Motorspritze von der Fa. Paul Ludwig aus Bayreuth

05.06.1925
50-jähriges Gründungsjubiläum mit Ehrung.
Wegen der Inflation 1923 wurde das Fest 2 Jahre später abgehalten. Die Patenschaft für dieses Fest hat die FFW der Stadt Weiden übernommen.
1912
Der Verein hat 70 Mitglieder
1899
Die Gründungsurkunde wird durch den Bayerischen Landesfeuerwehrverband ausgestellt.

1895
Fahnenweihe der ersten Fahne
1889
Der Verein hat 36 Mitglieder



